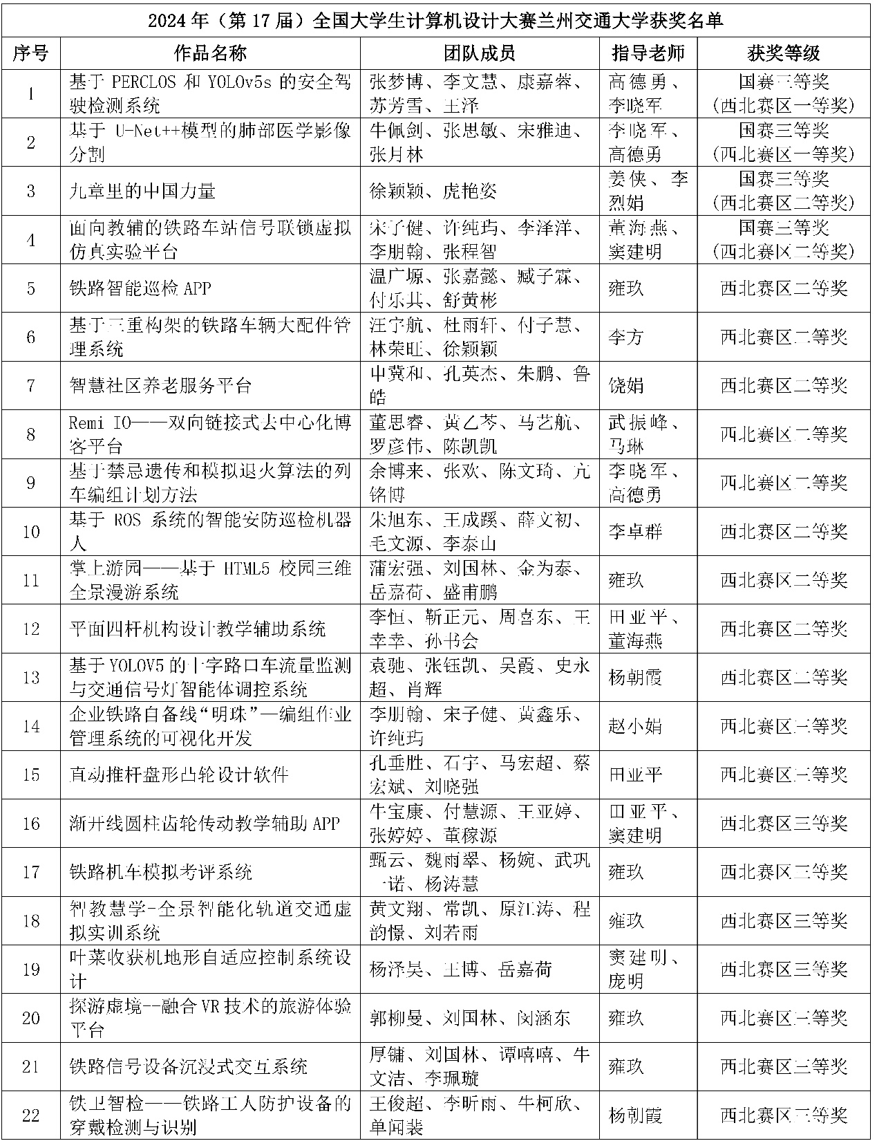
第17届中国大学生计算机设计大赛近日落下帷幕,经过激烈角逐,我校学子取得优异成绩,共获得国赛三等奖4项,西北赛区一等奖2项、二等奖11项、三等奖9项的好成绩。

中国大学生计算机设计大赛是全国普通高校大学生竞赛排行榜榜单赛事之一,大赛开始于2008年,是我国最早面向高校本科生的赛事之一,由教育部计算机相关教指委发起举办,是我国本科生计算机设计领域具有重要影响的,最高水平的计算机类学科竞赛。大赛的参赛作品分为15个大类,我校学子参加了其中的软件应用与开发、微课与教学辅助、人工智能应用、信息可视化设计、数媒动画与短片等5个类别共22件作品。

中国大学生计算机设计大赛的成功举办,充分发挥了以赛促学、以赛促教、以赛促创,为国家培养德智体美劳全面发展的创新型、复合型、应用型人才服务的竞赛理念。不仅有利于推进我校计算机教学内容和课程体系改革,而且对于培养我校大学生运用信息技术解决实际问题的综合实践能力起到积极的促进作用。

(文/窦建明 图/窦建明 张梦博 宋子健 审核/蒋占军 来源/创新创业学院 机电工程学院)